近日
共青团云南省委
云南省发展和改革委员会发布
《2024年第三届“云南创新创业之星”暨“创青春”大赛获奖名单公示》
共评出21名“创新之星”
29名“创业之星”

网站截图
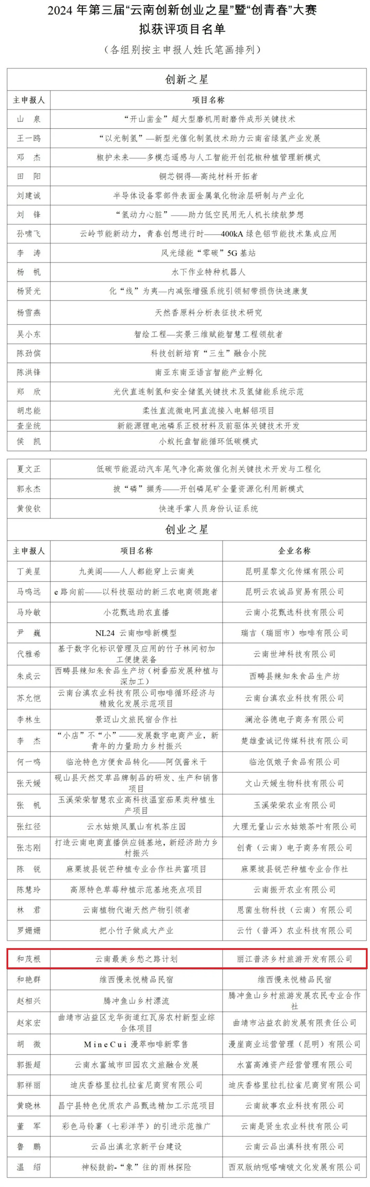
由共青团丽江市委推报的
“云南最美乡愁之路计划”项目
拟获评“创业之星”
项目名称:“云南最美乡愁之路计划”
项目主申报人:丽江市青联委员 和茂根
企业名称:丽江普济乡村旅游开发有限公司
详情如下↓
2024年第三届“云南创新创业之星”暨“创青春”大赛获奖名单公示
由共青团云南省委、云南省发展和改革委员会共同举办的2024年第三届“云南创新创业之星”暨“创青春”大赛全部赛程已经结束。组委会于2024年6月5日组织开展了大赛终评,对99个项目(创新之星组42个、创业之星组57个)进行终评,共评出21名“创新之星”、29名“创业之星”,现将获奖名单予以公示(详见附件)。公示时间自2024年6月12日起至6月18日止(公示5个工作日)。公示期间如有异议,请向大赛组委会实名反映。
联系电话:0871-63995435(兼传真)
联系人:张黎、何文杰
通讯地址:昆明市西坝路29号青年大厦1001室
邮政编码:650032
附件:2024年第三届“云南创新创业之星”暨“创青春”大赛拟获评项目名单
共青团云南省委 云南省发展和改革委员会
2024年6月11日
2024年第三届“云南创新创业之星”暨“创青春”大赛拟获评项目名单

为锚定“3815”战略发展目标实施
助力发展“三大经济”
助推新质生产力发展
团结引领广大青年为全省经济社会
高质量发展注入青春力量
今年4月
共青团云南省委、云南省发展和改革委员会
决定共同举办
第三届“云南创新创业之星”暨“创青春”选树活动
活动目的
聚焦云南“3815”战略发展目标,围绕科技创新、乡村振兴、资源发展等,激励引导广大青年紧盯科技前沿开展创新,围绕乡村振兴、产业发展、资源优势开展创业,积极营造创新创业良好氛围,选树培育一批青年创新创业领军人才,切实加强资金、技术、人才等要素支持,不断培育和壮大科技创新主体,产业创新力量,因地制宜发展新质生产力,为推动云南实现高质量发展注入青春力量。
奖项设置
针对主申报人评选产生“创新之星”15名、“创业之星”35名(名额结合参选评审情况可能进行调整),给予每名获奖人员10万元奖励。






