首页
图片
聚焦池州
通知公告
全国文明城市创建
志愿服务
社会主义核心价值观
文明养成
群众性精神文明创建
尚德之地 好人池州
新时代文明实践
我们的节日
池州文明网首页
»
预决算公开
»
财政决算
» 正文
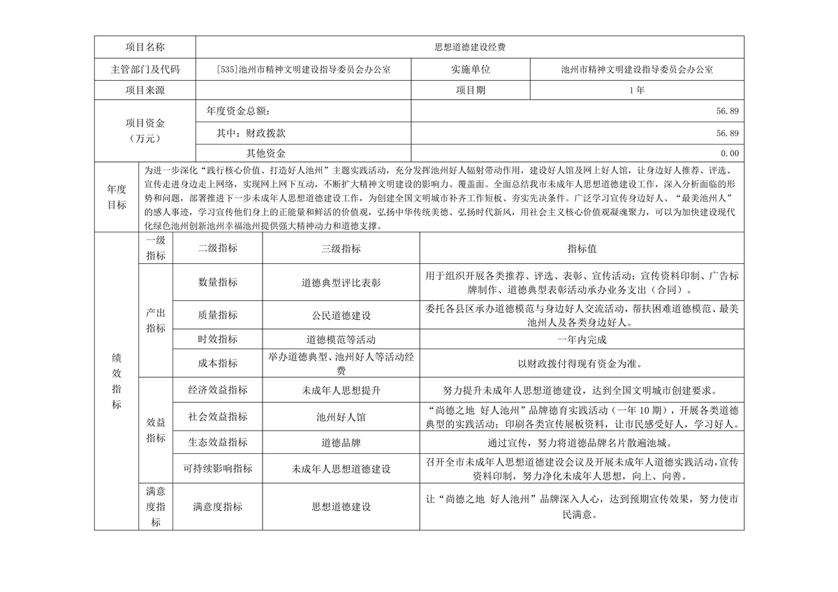
池州市文明办2023年度项目绩效目标表
2023-01-20
责任编辑:徐 世海
池州市精神文明建设指导委员会办公室 版权所有
工作邮箱:czswmb@126.com 投稿邮箱:czswmb@126.com 电话:0566-2088565
运行管理:池州文明网
文明池州